文章详情
有图有真相!跟我走吧,我们去龙腾体验一下
作者: 羊毛实验室 2018-08-24 11:35:00

写了这么久的信用卡、里程、酒店,却没写过怎样去旅行。今天的文章,我们就写一写如何在定好接送机用车、选好合适方式购买机票后,如何在机场使用信用卡附送的机场贵宾服务。

机场贵宾服务

机场贵宾服务,是在机场一系列贵宾的服务的总称,基本包括了机场接送机、专人待办值机手续、安检前休息室、由专用/优先通道引导过安检、安检后休息室、机票退改签、优先登机服务。

信用卡的机场贵宾权益

信用卡的所带的机场贵宾权益主要包括顶级的「机场要客/贵宾服务」(VIP/VVIP)、全套的「机场嘉宾服务」(CIP)这种由机场提供的全程接待服务,由各银行赞助并冠名的「银行机场休息室」。

以及专门开发机场服务的「龙腾出行」、「Priority Pass」、「金色世纪」、「PLAZA PREMIUM 环亚」等品牌的贵宾厅。

这部分比较复杂,今天我们只讲龙腾,剩下的以后慢慢更新。

什么是龙腾出行

很久以前,机场的贵宾厅都是机场自营的,质量也就参差不齐,且门槛较高,我等只有身份证没有身份的普通人是进不去的,唯一的办法也就是买两仓票,或者飞成各个航司精英会员。

等等,这好像是个不错的赚钱机会?没错,于是就催生了一批专注于机场贵宾服务的公司,国内目前比较领先的就是「龙腾出行」。龙腾与机场、高铁贵宾厅的运营方合作,将分散在各机场、高铁的休息室等资源整合,形成了一个完整的服务网络。

龙腾有啥用

龙腾最知名的当属机场贵宾厅服务,除了贵宾厅,还整合了一些机场餐厅以及提供要客通、礼宾车、快速安检通道等收费服务。

其中,机场贵宾厅服务就是我们最常接触到的服务,以广州白云机场为例,持有龙腾卡可以免费进入10个休息室,3个餐食体验厅。休息室包括海航、东航和深航的头等舱休息室,这些休息室有啥呢:

(图片均来自龙腾官网)

有漂亮的小姐姐欢迎你,有热食,还有一碗牛腩粉。啊,飞机延误的时候来一碗免是多么舒服啊~

如何获取龙腾权益

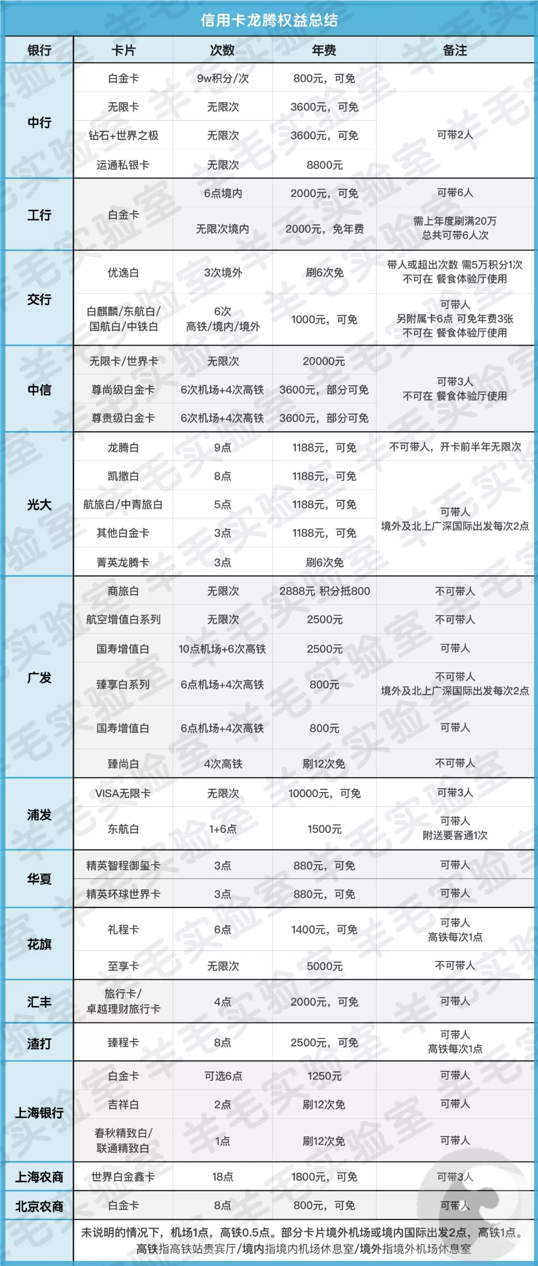
龙腾官方价格是1280元8个点,2680元无限次,其实相当合算了。但是,作为一个出色的信用卡玩家,我们有这些更好的银行权益供你选择:

需要注意的是,龙腾的标准扣点规则是,机场1点/人次,高铁0.5点/人次;点数卡可以按卡内点数余额带人,有几点可以带几个人;无限卡点数无限,但是只限本人使用,每5小时可以刷1次。

而在银行这边,就单独定制了一些规则,图里已经全部标出,但是在这里再总结一次

交行、工行不能绑定龙腾APP,分别在买单吧/工行e生活App中使用
交行、中信只能用于休息室,不能在餐食体验厅使用
交行优逸白只能境外,工行只能境内
中行白金卡配发的龙腾卡没有点数,需要付费
交行、渣打、花旗在高铁站也是每次1点
广发臻享白、光大除龙腾白以外的龙腾卡国际和北上广深国际出发一次2点
中行的无限龙腾、中信的无限龙腾、浦发的无限龙腾每次均可带三个人,工行的无限龙腾每年度可以带6人次
中信和广发的龙腾卡已经明确机场和高铁的使用次数了,但是目前规则的是老卡老办法,新卡新办法

如何使用龙腾权益

就不给大家推荐卡了,毕竟有龙腾的卡是在太多了,毕竟不是核心权益,捎带着就好,还是来说说有了龙腾卡怎么用。
先下载龙腾出行APP或者是关注龙腾微信公众号,注册时,使用银行预留的手机号,大多数情况下注册后会自动帮你绑定好龙腾卡。有些银行自己绑不上或者系统出错时候,你需要找银行客服帮你查询卡号和密码,然后自己绑定就可以了。


如何使用呢?到休息室柜台/餐食体验厅柜台,跟服务人员说明使用「龙腾」,然后打开龙腾App的我的-刷卡,出示你的二维码,服务员会用他的Pad扫描,然后你在Pad上签字确认即可。


龙腾休息室的分布

根据龙腾官网的宣传,龙腾已覆盖全球七大洲115个国家。其中平台对接的休息室已达到1000多间,覆盖境外400家机场与境内100多家机场;餐厅已达到900多间,覆盖全球100多家机场。
休息室也就是我们常说的贵宾厅,主要就是机场的各类的休息室,包括机场自营、航司自营以及一些第三方休息室,有些甚至还附带CIP/VIP权益,比如武汉机场:

餐厅则是因为龙腾推出了饭票,在非常多的机场餐厅可以用。在部分餐厅甚至可以用龙腾点数换一份能吃的比较好的套餐,比如北京:

可以说走遍全球都不怕了。

羊毛实验室体验

前不久,实验君也在广州白云机场T2的国际出发体验了龙腾的服务。因为是深夜的红眼航班,实验君到达贵宾室的时候已经很晚了,但是前台依旧还是两个人,消耗中信一点龙腾进入。
这里插播夸奖广州T2,国内转国际无需再次安检,新护照花30s自助过关即可,非常方便,体验很好。

门口的标志牌上有日航和新航,就注定这家贵宾室不会差。因为是新航站楼,贵宾室的整体设计和环境都是非常合理的,卫生间、浴室和餐饮区、休息区完全分隔开。遗憾的是,有一个看起来很棒的茶室,实验君过去的时候已经下班了,没有体验到。

夜间餐食补充的也比较及时,还有鱼蛋粉随时供应。热食和小食和其他广州机场的贵宾厅类似,味道还算不错。

小缺点还是有的,除了沙发的硬板凳就是收费的按摩椅,屁股不是舒服。另外一个就是没有登机提醒,远机位一定把握好时间……

据说懂得分享的人今年会发财哟~
分享好友
分享好友
分享朋友圈
分享朋友圈
版权说明:感谢每一位作者的辛苦付出与创作,预记在文章开头备注了来源。如转载涉及版权等问题,请发送消息至公号“预记智能账本”后台与我们联系,我们将在第一时间处理,非常感谢!
借钱不还微信聊天记录当借条!法院是这样判决的
date09-12 19:30
借钱不还微信聊天记录当借条!法院是这样判决的
恍然大悟!芝麻分900以上都是什么人?
date09-12 19:00
恍然大悟!芝麻分900以上都是什么人?
【今日好卡推荐】动漫迷最爱!高达主题信用卡
date09-12 18:00
【今日好卡推荐】动漫迷最爱!高达主题信用卡
新技能GET!人生各阶段如何理财
date09-12 16:50
新技能GET!人生各阶段如何理财
基金亏损了怎么办?还能回本吗?
date09-12 15:30
基金亏损了怎么办?还能回本吗?
漫画:勒紧裤腰带,援非600亿元?
date09-12 14:00
漫画:勒紧裤腰带,援非600亿元?
【好消息】本平台可以代办大额信用卡了!5到30万不等!
date09-12 13:42
【好消息】本平台可以代办大额信用卡了!5到30万不等!
民生银行新出办卡通道3-7万!鲜有人知
date09-12 12:45
民生银行新出办卡通道3-7万!鲜有人知
今起北京5000余辆公交车将支持微信扫码乘车
date09-12 12:15
今起北京5000余辆公交车将支持微信扫码乘车
【招商】招行掌上生活,订火车票立减最高88元
date09-12 11:35
【招商】招行掌上生活,订火车票立减最高88元
       别拉了,已经到底了