文章详情
快收藏!提额、账单、还款N多知识点一网打尽
作者:全国征信查询 2018-10-03 22:00:00

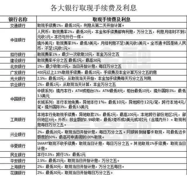
从没有信用卡到申卡、用卡和养卡提额,持卡人需要接触到很多的信用卡知识。在用卡的过程中,让信用卡额度增值,个人信用持续提高,往往是用卡细节决定了结果。今天为大家奉上一篇信用卡基础知识,包括提额、账单、还款、持卡人信用评分等图文全资料,希望能对各位卡友提供一些参考。

最后在这里要提醒大家,持卡人在信用卡使用过程中,还需要了解交易商户的类型和积分情况,这是信用卡养卡和提额关键的因素。在合理的时间刷卡,刷卡交易金额要合适,使用额度控制要好。同时,及时还款是保持良好信用的基础。

据说懂得分享的人今年会发财哟~
分享好友
分享好友
分享朋友圈
分享朋友圈
版权说明:感谢每一位作者的辛苦付出与创作,预记在文章开头备注了来源。如转载涉及版权等问题,请发送消息至公号“预记智能账本”后台与我们联系,我们将在第一时间处理,非常感谢!
好活动不断!9月6日周四刷卡优惠大集合
date09-05 23:50
好活动不断!9月6日周四刷卡优惠大集合
信用卡使用五大禁忌:快看这些刷卡行为你都有吗?
date09-05 23:00
信用卡使用五大禁忌:快看这些刷卡行为你都有吗?
刷卡后信报如何显示?0账单、实时负债率有用吗?
date09-05 22:30
刷卡后信报如何显示?0账单、实时负债率有用吗?
花呗红包用了要还吗?送你一份花呗红包使用手册
date09-05 22:00
花呗红包用了要还吗?送你一份花呗红包使用手册
货币基金是中国人买得最多的基金吗?真相只有一个!
date09-05 21:45
货币基金是中国人买得最多的基金吗?真相只有一个!
漫画:走走走!一起去土耳其薅羊毛
date09-05 21:20
漫画:走走走!一起去土耳其薅羊毛
这个国庆别闲着!用中信信用卡获取十万收益
date09-05 20:40
这个国庆别闲着!用中信信用卡获取十万收益
小白必看:买余额宝究竟会不会亏本呢?
date09-05 20:10
小白必看:买余额宝究竟会不会亏本呢?
传说中的支付宝免费领汽油是真的吗?
date09-05 19:30
传说中的支付宝免费领汽油是真的吗?
月收入2000元,如何顺利申请信用卡?
date09-05 19:00
月收入2000元,如何顺利申请信用卡?
       别拉了,已经到底了