文章详情
疫苗事件发酵,监管层怒了!医药股走势会如何?
作者:Wind资讯 2018-07-23 10:49:19

问题疫苗事件持续发酵。

 

长生生物7月22日公告称,公司百白破生产车间已经停产。此外已有包括人民日报在内的多家媒体质疑质长生生物是否隐瞒事实。另据Wind数据统计,二季度仅有两家基金新进持仓长生生物,此前持仓基金或已清仓式出逃。


另据央视新闻报道,国家药监局负责人7月22日晚间通报长春长生生物科技有限责任公司违法违规生产冻干人用狂犬病疫苗案件有关情况


根据举报提供的线索,7月5日,国家药监局会同吉林省局对长春长生公司进行飞行检查;7月15日,国家药监局会同吉林省局组成调查组进驻企业全面开展调查。7月15日,国家药监局发布了《关于长春长生生物科技有限责任公司违法违规生产冻干人用狂犬病疫苗的通告》。


现已查明,企业编造生产记录和产品检验记录,随意变更工艺参数和设备。上述行为严重违反了《中华人民共和国药品管理法》《药品生产质量管理规范》有关规定,国家药监局已责令企业停止生产,收回药品GMP证书,召回尚未使用的狂犬病疫苗。国家药监局会同吉林省局已对企业立案调查,涉嫌犯罪的移送公安机关追究刑事责任


事件回顾


7月15日,国家药监局称,近期查获一批生产记录造假的狂犬疫苗,已要求吉林食品药品监督管理局,收回这批疫苗生产企业长春长生生物科技有限责任公司的《药品GMP证书》,责令其停止狂犬疫苗的生产,并对相关违法违规行为立案调查。

 

7月16日,长生生物发布公告,表示正对有效期内所有批次的冻干人用狂犬病疫苗全部实施召回

 

7月18日,山东疾控中心发布信息,宣布山东省已全面停用长春长生生物科技有限责任公司生产的人用狂犬病疫苗

 

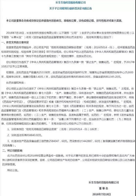
7月19日,长生生物发布公告,其全资子公司因生产的“百白破”疫苗“效价测定”项不符合规定,而收到《吉林省食品药品监督管理局行政处罚决定书》。此事已于去年10月立案调查,相关企业受到行政处罚



根据行政处罚公示:长春长生生产的“吸附无细胞白百破联合疫苗”(批号:201605014-01)经中国食品药品检定研究院检验,检验结果[效价测定]项不符合规定,按劣药论处

 

该处罚信息针对的是2017年11月的一起违法事件。由长春长生生物科技有限公司和武汉生物制品研究所有限责任公司生产的各一批次共计65万余支百白破疫苗效价指标不符合标准规定,食药监总局已责令企业查明流向,并要求立即停止使用不合格产品。

 

而经检查,长春长生生物科技有限公司生产的批号为201605014-01的疫苗共计252600支,全部销往山东省疾病预防控制中心;武汉生物制品研究所有限责任公司生产的批号为201607050-2的疫苗共计400520支,销往重庆市疾病预防控制中心190520支,销往河北省疾病预防控制中心210000支

 

另据中新网消息,原国家食品药品监管总局官网2017年11月3日发布的信息显示,除了长春长生,武汉生物制品研究所有限责任公司生产的批号为201607050-2的百白破疫苗效价指标也不符合标准规定。上述不合格批次疫苗共计400520支,销往重庆市疾病预防控制中心190520支,销往河北省疾病预防控制中心210000支。


关联公司最新回应


针对愈演愈烈的问题疫苗事件,涉事上市公司长生生物也做出了相关回应。

 

长生生物7月22日晚间回复深交所关注函称,目前公司百白破生产车间已经停产,公司正积极研究百白破组份疫苗以及以此为基础的多联疫苗。将进行彻底整改,确保生产的合规性、真实性、可靠性、可追溯性以及疫苗质量的安全性。

 

此外,长生生物还发布公告,称由于工作人员疏忽,将近三年公司各产品批签发数量统计表中冻干人用狂犬病疫苗2016年、2017年批签发量统计错误,修正后,2016年、2017年批签发量均有所增加



另据中国经营报消息,7月22日下午,长生生物销售总监杨鸣雯回答“接种过问题批次百白破疫苗该如何进行下一步处理”时称,问题疫苗流向的山东省已经出台了补种方案,即将陆续实行。

 

据了解,补种的疫苗可能从长春长生之外的其他厂家采购。其称,该工作由省疾控中心免疫预防管理所负责,家长可到当地接种点咨询,无需额外支付补种费用。记者致电山东省疾控中心免疫预防管理所,办公电话暂时无人接听。

 

此外,康泰生物7月22日晚间发布澄清公告回应《疫苗之王》报道称,近日,有微信公众号发表题为《疫苗之王》的文章,因某疫苗企业生产记录造假而质疑国产疫苗行业。该文章多处不实,深圳康泰生物制品股份有限公司(以下简称“公司”或“康泰生物”)与其他疫苗企业没有股权关系和业务往来,目前该文已被微信公众号平台删除,但仍造成了部分媒体的转发和公众的误解。公司与事件无关,经营有序,产品质量稳定,一切正常。

 

新京报此前报道,中国疾病预防控制中心免疫规划中心相关负责人表示:

 

1、儿童家长或监护人可以查看儿童预防接种证上的百白破疫苗接种记录,与公布的疫苗生产企业和批号进行对照,判断是否接种了相应批号的不合格百白破疫苗。

 

2、可以咨询接种单位,由接种单位协助查询所接种百白破疫苗的批号,判断是否接种了相应批号的不合格百白破疫苗。

 

3、可以拨打12320卫生热线咨询。截至目前,已有北京、广东、青岛等多地疾控部门表示,未使用长春长生问题百白破疫苗。


官媒发声痛批


问题疫苗事件爆发后,多家官媒就该事件发表评论,并将质疑指向问题疫苗流向、长生生物是否隐瞒事实、监管为何频频失守等焦点问题。

 

人民日报发表评论文章称,一查到底,方可纾解疫苗焦虑。文章表示,无论是生产企业还是监管部门,都必须以“敬畏生命”为信条,以更严格的生产标准、更严厉的常态监管、更严重的违法处罚规范行业发展,保住公众对疫苗的信任。

 

此外,人民日报山东分社东岳客公众号发文表示,不能任由恐慌、愤怒情绪蔓延,相关部门须及时回应关切


多地回应未采购相关疫苗


值得注意的是,问题疫苗事件发生后,多个地方疾控中心作出回应称,并未采购相关问题疫苗产品。

 

据北京日报报道,北京市疾控中心回应称,对于长生生物这两个出问题的疫苗,“北京市均未采购,公众可以放心接种疫苗。”

 

澎湃新闻消息,天津疾控中心回应称“本市未采购长春长生狂犬病疫苗。”

 

证券时报消息,广东省疾控中心回应称,“广东未采购长春长生批号201605014-01百白破疫苗,广东无长春长生涉事批次狂犬病疫苗。”

 

同时还表示,目前并未发现接种狂犬疫苗后不良反应发生率异常的情况。广东地区可接种的狂犬疫苗有12个品规,包括长春长生冻干人用狂犬病疫苗(vero细胞)。吉林长春长生对有效期内所有批次的冻干人用狂犬病疫苗(vero细胞)全部实施召回,广东省有其他品规的疫苗可以替代,可以满足犬伤者的接种预防。

 

红网消息,湖南疾控表示,“湖南境内没有涉事疫苗。”

 

每经网消息,四川省卫生计生委疾控处相关负责人表示,“未招标采购两个问题批次疫苗”。问题冻干人用狂犬病疫苗已全部实施召回,并未进入社会,而问题“百白破”疫苗由于四川在疫苗招标采购中没有涉及相关批次的疫苗,因此公众可以放心。


持股机构境遇两重天


值得注意的是,根据基金二季报的公布情况,已有至少两只基金新进持仓长生生物



而据Wind数据显示,截至一季度末,共有9家公司旗下的11只基金持股长生生物。其中,持股最多的为富国天瑞强势精选。该基金持有长生生物862万股,占净值比4.38%,位列基金前十大持股的第五位。



考虑到基金二季度报告已披露完毕,这也意味着,一季度持仓长生生物的基金,或已全部成功出逃


医药股二季度继续获基金加持


今年以来,A股医药板块表现抢眼。

 

申万一级行业显示,年初至今,仅有休闲服务和医药生物板块录得正增长


而医药生物板块中,疫苗上市公司表现最为亮眼。

 

Wind统计显示,截至目前,康泰生物、智飞生物、长春高新、双鹭药业、沃森生物、长生生物分别涨幅104.35%、74.04%、30.57%、17.52%、15.18%、2.52%。

 

其中,长生生物今年上半年涨幅高达57.59%。但问题疫苗事件发生后,长生生物已累计录得5个跌停


中国基金报此前统计,今年上半年基金收益排行榜中,进入主动权益基金业绩前20名的几乎都是医药健康类主题基金,业绩排名前10的主动权益类基金更是清一色的医疗健康领域主题基金。

 

截至二季度末,基金增持最多的50只股票也主要集中在大消费、生物制药和信息技术板块

 

以康泰生物为例,截至目前,共有96只基金二季报中公布持仓,其中仅有7只基金出现减持,其余89只基金均出现不同程度增持,有9只基金的增持市值规模过亿。

 

Wind梳理部分疫苗股的二季度基金持仓情况显示,截至目前,包括康泰生物、智飞生物、长春高新等多只疫苗股均获基金增持


值得注意的是,近期不管是买方还是卖方,对于医药股基本看多。


摩根士丹利华鑫基金旗下大摩健康产业基金经理王大鹏认为,经历了近期一轮连续调整后,医药行业指数已基本回吐今年涨幅。在行业基本面前期已经得到市场认可的背景下,调整正是被“错杀”优质股的配置良机。王大鹏表示,未来医药板块依然有上升空间


数据显示,今年上半年,大摩健康产业业绩回报为18.3%,位居374只偏股混合型基金第一名。


易方达医疗健康、易方达大健康主题基金经理杨桢霄认为,中长期来看,医药板块仍具有较高配置价值,创新药等方向尤其值得关注。在杨桢霄看来,支撑医药行业中长期发展的核心逻辑是国内消费者的用药结构变化。


对于短期回调,他表示不必过度担忧。“医药板块在逻辑和业绩上都问题不大,回调主要是因为短期估值过高,随着调整,风险也会逐步释放。


Wind数据显示,易方达医疗健康在今年上半年取得了11.38%的收益率,远高于业绩比较基准3.33%的同期收益率,在全市场近六百只偏股混合型基金中排名前十。


中信证券研报分析,未来3-6个月医药板块仍然具有较强的吸引力。一方面医药板块避险属性在继续增强;另一方面随着机构改革后各部门的整合工作陆续完成,医药板块有望迎来更多政策红利。

据说懂得分享的人今年会发财哟~
分享好友
分享好友
分享朋友圈
分享朋友圈
版权说明:感谢每一位作者的辛苦付出与创作,预记在文章开头备注了来源。如转载涉及版权等问题,请发送消息至公号“预记智能账本”后台与我们联系,我们将在第一时间处理,非常感谢!
最高7.71%!平均4.86%!5月6日招商银行在售银行理财产品一览
date05-06 13:57
最高7.71%!平均4.86%!5月6日招商银行在售银行理财产品一览
最高4.0%!平均3.79%!5月6日邮政储蓄银行在售银行理财产品一览
date05-06 13:52
最高4.0%!平均3.79%!5月6日邮政储蓄银行在售银行理财产品一览
最高9.7%!平均4.38%!5月6日交通银行在售银行理财产品一览
date05-06 13:48
最高9.7%!平均4.38%!5月6日交通银行在售银行理财产品一览
最高5.2%!平均3.95%!5月6日建设银行在售银行理财产品一览
date05-06 13:41
最高5.2%!平均3.95%!5月6日建设银行在售银行理财产品一览
最高7.0%!平均4.04%!5月6日中国银行在售银行理财产品一览
date05-06 13:37
最高7.0%!平均4.04%!5月6日中国银行在售银行理财产品一览
最高5.9%!平均4.11%!5月6日农业银行在售银行理财产品一览
date05-06 13:33
最高5.9%!平均4.11%!5月6日农业银行在售银行理财产品一览
最高4.05%!平均3.76%!5月6日工商银行在售银行理财产品一览
date05-06 13:29
最高4.05%!平均3.76%!5月6日工商银行在售银行理财产品一览
信用卡吃喝玩乐大搜索 支付宝20积分兑换喜马拉雅VIP会员
date05-06 11:34
信用卡吃喝玩乐大搜索 支付宝20积分兑换喜马拉雅VIP会员
【兴业】兴业又来撒钱了,信用卡积分翻5倍、5折优惠!
date05-06 11:09
【兴业】兴业又来撒钱了,信用卡积分翻5倍、5折优惠!
信用卡分期方式对比,哪种更划算?
date05-06 11:06
信用卡分期方式对比,哪种更划算?
       别拉了,已经到底了